Hi, I'm Peter.

l'm on a mission to help Business Analysts in their work and career, with a focus on using AI,
the AI Business Analyst
and
I help organisations implement or upgrade their critical IT systems.
Across my entire career, I have worked as a translator between Management (Strategy) and Operations (Implementation).
Over 15 years ago, I started my own company, EDC Services, and through a journey from technical IT documention writing eventually, to doing actual Business Requiements Documentation (BRD) as a Business Analyst - I learnt the some of the craft, a few of the techniques and importantly my own strengths and limiations.
7,000+ hours later.... my Business Analyst journey contiunes.
Having been through a journey, my mission now is to help BA's in their path.
In 2023, generative AI, launched. Today, it is changing everything.
Business Analysts are uniquely positioned to help organisations use these technologies.
Across the entire Business Analyst Body of Knowledge (BABOK), genrative AI is a tool that BAs can use to great effect - beihg more productive and more importantly - producing high quality deliverables for their clients.
So, my mission is to help Business Analysts in their journey -
from starting out, to.....
helping experienced BAs leverage AI in their everyday work lives.
Not all Business Analysts are the same.
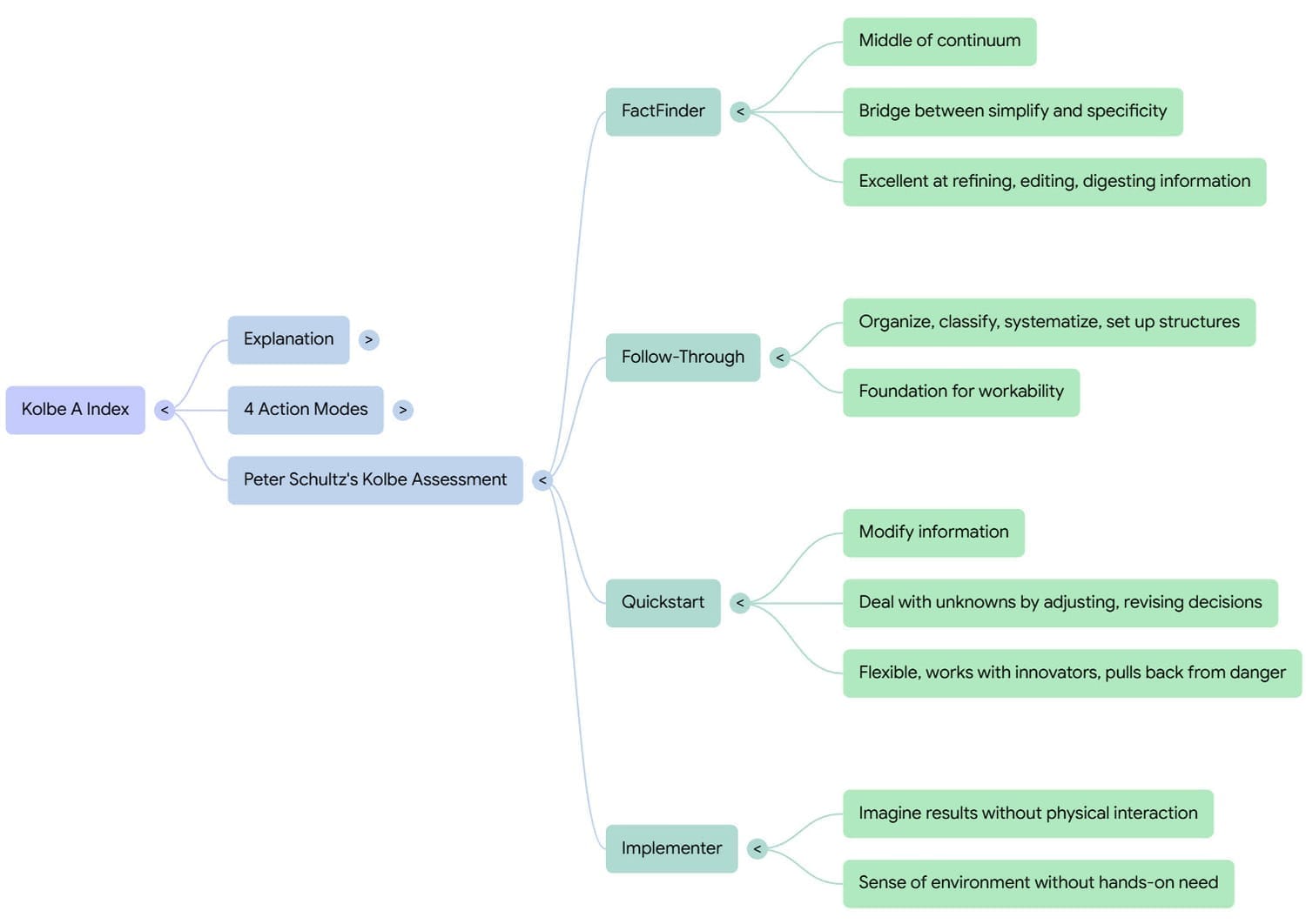
My skills, strengths and abilities ... they are possibly best explained by the Kobe assessmment of how I work.
Peter's Kolbe A Index assessment highlights his unique strengths across the four action modes, positioning him as a highly adaptable, organised, and flexible individual with a practical, yet imaginative, approach.
His profile suggests an innate ability to:
bridge gaps,
provide structure,
navigate uncertainty, and
conceptualise outcomes.

1. FactFinder
Peter demonstrates a remarkable aptitude in the FactFinder mode, positioned "right in the middle of the continuum." This central placement grants him a distinctive capability:
Bridging Information Gaps: Peter can effectively connect individuals with differing information needs. He can "help people who simplify information and kind of abbreviate, give enough information to those who need more specificity." He is described as "the bridge between those opposite ways of gathering information."
Information Refinement: Beyond bridging, Peter excels at making information accessible. He is "excellent at refining and editing and pulling together information in a way that makes it digestible for people." This suggests a strong analytical and communication skill set, ensuring clarity for diverse audiences.
2. Follow-Through
In the Follow-Through mode, Peter exhibits a strong inclination towards order and systemisation:
Organisational Prowess: Peter possesses a "fantastic ability...to organize, to classify, to put things into systems, to set up structures." This indicates a natural talent for creating frameworks that bring coherence and efficiency.
Foundation Builder: His position in this mode is described as "critical to keeping the world from bumping into itself," implying that his systematic approach provides stability and reliability. He is seen as "the foundation of so many things being workable."
3. QuickStart
Peter's QuickStart mode highlights his adaptive and risk-aware nature:
Flexibility and Modification: He has the ability to "modify information" and "deal with unknowns by adjusting what's going on around you, revising decisions." This points to a high degree of adaptability and responsiveness in dynamic situations.
Strategic Risk Management: While flexible, Peter is not reckless. He can "work with people who are out there on the edge innovating improvising and run and gun with them but you'll stop just short of the danger point and kind of pull them back." This "can save the day many times," indicating a valuable blend of open-mindedness to new ideas and a practical sense of caution.
4. Implementer
For the Implementer mode, Peter's assessment reveals an abstract yet effective approach to results:
Conceptualisation of Results: Peter "can imagine results. You don't have to touch and feel them." This means he can understand and foresee outcomes without needing direct physical interaction or tangible proof. He can "look at them from inside your head or from a distance or hear on the phone what's happening."
Non-Tactile Awareness: While he doesn't require a "hands-on three-dimensional" experience, this "doesn't mean that you don't have a sense of the environment around you." This implies an intuitive and perceptive understanding of his surroundings, even if it's not based on direct physical engagement.
Conclusion
Peter's Kolbe A Index results shows that he excels at:
mediating information,
building robust systems,
adapting to change, and
conceiving outcomes.
These innate abilities position him as a valuable asset in roles requiring clarity, structure, strategic flexibility, and conceptual foresight.
Now, I help organisations with their critifcal IT systems - those that require a very high level of specfication, configuration and testing. These are genrally vendor provided, higly complex, COT plaforms.
The roadmap to install or upgrade these systems is not like traditional software development.
My domain knowledge spans from integrated HR/Payroll SaaS systems, SAP Asset Managemnt, to currently SCADA Energy Management Systems (electriciaty transmission & generation).
Operational technolgy including SCADA control systeems are complex, require a high degreee of quality, and the process of implementation or upgrade - involves testing every step of the way to go-live.
So, if you need help with a critical IT solution (new or upgrade), happy to help. :)
The best way to get in touch - Call me or Connect via LinkedIn.
Contact by Email
Leavel your email address and I'll get back to you.
PETER SCHULTZ
CONNECT
Other